.
  • 作者:city7cc
  • 积分:4065
  • 等级:专家教授
  • 2020/11/28 16:15:09
  • 中国面包师贴吧-楼主(阅:1864/回:0)多种矿石混合的抗干扰矿石对讲机

    多种矿石混合的抗干扰矿石对讲机

    多种矿石混合的抗干扰矿石对讲机
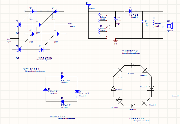
    一般矿石收音机是利用矿石二极管作为检波材料,来收听中波广播的。可以制作矿石的材料有方铅矿,闪锌矿,黄铜矿,黄铁矿,白铁矿,斑铜矿,辉钼矿,辉银矿,银金矿,脆银矿,锑银矿,硒银矿,碲银矿,锌锑方辉银矿,硫锑铜银矿,辉银锗矿。我们可以按照质量比1:1:1:1:1:1:0.3:0.3:0.3:0.2:0.2:0.2:0.2:0.1:0.1粉碎,研磨混合,加入石墨坩埚用瓦斯喷灯加热到2500摄氏度,冷却后形成的晶体就是可以做矿石收音机检波用的二极管。也可以用下面的试剂,硫化锌,硫化铅,二硫化铁,氧化铜,硫化铜,二硫化钼,硫化金,硫化二银,硫化锑,锑化三银,硒化三银,碲化二银,三硫化二铅化五银,二硫化锗,试剂制作矿石收音机的检波二极管。我们可以将上述试剂按照质量比1:1:1:1:1:1:0.3:0.3:0.3:0.2:0.2:0.2:0.2:0.1:0.1粉碎,研磨混合,加入石墨坩埚用瓦斯喷灯加热到2500摄氏度,冷却后形成的晶体就是可以做矿石收音机检波用的二极管。同时,使用这个二极管的收音机里面用到三极管必须是锗管。为什么矿石二极管不需要三极管可以检波,这是因为矿石中的硫化物的分子是立方体结构,这种立方体结构在不同空间位置上对电磁波的导电性是不同的,这就造成立方体晶体的分子可以将交流信号中的杂波分离开来,这样就达到检波的目的,利用矿石晶体就可以将当地电台的调频信号滤波,检波输出声音信号,达到收听电台节目的目的。同时,可以将4个矿石检波器首位相连构成一个二极管检波器,或者将6个个矿石检波器首位相连构成一个二极管检波器,这样就可以将4个方向或6个方向上面的电磁波信号都可以吸收过滤,通过矿石晶体的立方体晶体结构,就可以达到过滤杂波的目的,也就是可以检波,这样做提高了检波的灵敏度。它的机构如下图所示。
    把上述矿石晶体做成圆柱体,底面用钼丝连接,顶面用钼丝连接,底面和顶面就构成二极管的正负极。把上述矿石晶体做成圆柱体,底面用钼丝连接,顶面用钼丝连接,圆柱体侧面用钼丝连接,底面,顶面就构成一个可控硅的正负极,侧面就构成可控硅的控制端。用8个这样的可控硅组成一个六面体,这个六面体就是一个矿石晶体检波器,用这个检波器替换上面的二极管检波器,也可以收听到电台的节目。用25个这样的可控硅组成一个八面体,这个八面体就是一个矿石晶体检波器,用这个检波器替换上面的二极管检波器,也可以收听到电台的节目。用这个可控硅替换晶体管收音机,磁带录音机里面的NPN型三极管,也可以达到放大信号,振荡信号的目的,也可以达到收音,收听电台的目的。因为上面矿石晶体可控硅的侧面和底面,顶面构成了一个NPN型三极管,矿石晶体的立方体晶体分子可以达到半导体放大电流的目的,这和PN节的作用是一样的,这样就构成了一个三极管。矿石晶体可控硅的结构如下图。


    还可以用二锑化五镁制作矿石二极管,二锑化五镁二极管和上面的矿石二极管一样也有检波能力,也可以做矿石收音机。将锑和镁粉碎研磨混合均匀,放到石墨坩埚中用汽油喷灯加热到950摄氏度,它们两者反应就会生成二锑化五镁。还可以用三锑化五铝制作矿石二极管,三锑化五铝二极管和上面的矿石二极管一样也有检波能力,也可以做矿石收音机。将锑和铝粉碎研磨混合均匀,放到石墨坩埚中用汽油喷灯加热到800摄氏度,它们两者反应就会生成三锑化五铝。还可以用二锑化五镁,三锑化五铝按照质量比1:2.3混合构成合金制作矿石二极管,这样的混合晶体二极管和上面的矿石二极管一样也有检波能力,也可以做矿石收音机。将二锑化五镁,三锑化五铝粉碎研磨混合均匀,放到石墨坩埚中用汽油喷灯加热到800摄氏度,它们两者反应就会生成二锑化五镁,三锑化五铝的混合晶体。还可以用辉锑矿,方锑矿,锑华,锑锗石,菱镁矿,白云石,水氯镁石,光卤石,硫酸镁石,钾美矾石,蛇纹石,镁橄榄石,水镁石,按照质量比2:1:2.1:1:1:2:5:2:5:2:1:3: 2混合构成合金制作矿石二极管,这样的混合晶体二极管和上面的矿石二极管一样也有检波能力,也可以做矿石收音机。将上述矿石粉碎研磨混合均匀,放到石墨坩埚中用瓦斯喷灯加热到2000摄氏度,它们两者反应就会生成混合晶体。还可以用辉锑矿,方锑矿,锑华,锑锗石,铝土矿,硬水铝石,水铝石,软水铝石,水铝氧石,红宝石,蓝宝石,刚玉,按照质量比2:1:1:1.2:2:2:3:1:1:2.6:2:3混合构成合金制作矿石二极管,这样的混合晶体二极管和上面的矿石二极管一样也有检波能力,也可以做矿石收音机。将上述矿石粉碎研磨混合均匀,放到石墨坩埚中用瓦斯喷灯加热到2000摄氏度,它们两者反应就会生成混合晶体。一般锗三极管管是采用将2块半球体铟合金在圆形石墨模具中加热到550摄氏度左右融化到圆形锗片的上下两面而制作成的。NPN型锗三极管的基极是纯锗材料,发射极是铟镓合金(含镓5%),集电极是纯铟材料,基极,发射极,集电极用钼丝引出。PNP型锗三极管的基极是N型锗材料,发射极是铟镓铅锑合金,集电极是铅锑锡合金,基极,发射极,集电极用钼丝引出。在10-5E的真空度环境下,用加热器将锑源加热到150摄氏度,它会扩散到锗片里面,形成N型锗片。用这个N型锗片就可以制作PNP型锗三极管的基极。锗可以用氢气还原二氧化锗制造。在熔铟器中用氮气将铟球从小孔中挤出,铟球掉入甘油中形成小铟球,用这种小铟球就可以制作三极管的发射极,或集电极。可以制造NPN型三极管的发射极材料如下,铟镓合金(镓占0.5-1%),铟,铝(蒸发用),铟锗合金,铟铝合金(铝占1%),铟镓银合金(镓占0.6%,银占1.9%)。把上述试剂按照质量比1:2:1:3:5混合加热到1000摄氏度融化后制作成合金做发射极,可以大大提高三极管的信号采集灵敏度,这是因为合金中的各种金属成分多,它们之间可以组成复杂的金属离子,这样的金属离子有利于电子的扩散。可以制造PNP型三极管的发射极材料如下,铝锑合金(锑占1-5%),铅砷合金(砷占1-5%),铅锑锡合金(锑占2%,锡占35%),银铅锑合金(铅占2%,锑占1%)。把上述试剂按照质量比6:1:2.5:3混合加热到1000摄氏度融化后制作成合金做发射极,可以大大提高三极管的信号采集灵敏度,这是因为合金中的各种金属成分多,它们之间可以组成复杂的金属离子,这样的金属离子有利于电子的扩散。同时可以用硒片替换锗片,制作三极管,制作工艺和上面的一样,这样做出来的三极管和矿石二极管组成的收音机有很好的的电磁波感应能力,这样的收音机灵敏度更高。这是因为锗管和硒管的分子材料和上面的发射极材料合到一起有很好的的电子扩散能力,这就提高了三极管的放大性能。也可以将硒和锗按照质量比1:3.2制造合金,用这种合金替换锗片,制作三极管,制作工艺和上面一样。用这样的三极管做的晶体管收音机或录音机也具有很好的电磁灵敏度和抗干扰性。上面的三极管制作工艺如下。

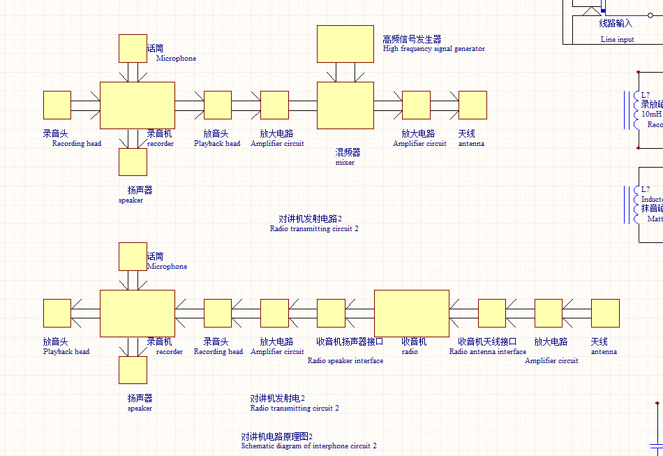
    普通对讲机通过调制电路和解调电路发射和接收无线电信号。下面介绍一种利用磁带录音机电路和收音机电路改装的发射接收通话信息的对讲机。电路原理一,发送声音信号时,磁带录音机通过话筒把声音信号送到放音头,放音头的信号在经过放大电路把声音信号放大后,传递给收音机扬声器接口,此时声音信号在收音机里面经过反向调制后,从收音机天线端口输出,通过放大器放大后,通过天线将信号发射出去。     接收声音信号时,天线将接收到的声音信号送到放大器,信号经放大器放大后,把信号送到收音机天线端口,信号在收音机里面通过正常解调后送到收音机扬声器端口。扬声器端口在把信号送到放大器,信号经过放大器放大后,进入录音机录音头端口,信号在录音机里面进行放大后通过录音的的扬声器发声。这样就完成了从话筒到扬声器的无线传输。 电路原理二,发送声音信号时,磁带录音机通过话筒把声音信号送到放音头,放音头的信号在经过放大电路把声音信号放大后,传递给混频器,此时声音信号在混频器里面和高频信号发生器进入混频器的信号相互混频,再进入另外一个放大器中,经过这个放大器放大后,通过天线将信号发射出去。     接收声音信号时,天线将接收到的声音信号送到放大器,信号经放大器放大后,把信号送到收音机天线端口,信号在收音机里面通过正常解调后送到收音机扬声器端口。扬声器端口在把信号送到放大器,信号经过放大器放大后,进入录音机录音头端口,信号在录音机里面进行放大后通过录音的的扬声器发声。这样就完成了从话筒到扬声器的无线传输。下面是电路原理图。用上面的矿石晶体二极管,矿石晶体可控硅替换对讲机里面的二极管和三极管,这样的对讲机就会有更强的抗干扰性。上面电路图下载网址是:链接:链接: https://pan.baidu.com/s/147FQrAMHH2eWyyVG1V9RfA 提取码: ycg3 ,
    https://share.weiyun.com/IpLIQmkG




    发帖须知:

    1,发帖请遵守《计算机信息网络国际联网安全保护管理办法》、《互联网信息服务管理办法》、 《互联网电子公告服务管理规定》、《维护互联网安全的决定》等法律法规。

    2,请对您的言论负责,我们将保留您的上网记录和发帖信息。

    3,在此发帖表示认同我们的条款,我们有权利对您的言论进行审核、删除或者采取其他在法律、地方法规等条款规定之内的管理操作。
    内容:
    验证: 验证码,看不清楚?请点击刷新验证码 * 匿名发表需要进行验证!
     
           
    中国面包师贴吧-中国烘焙师贴吧- 弹性深蓝色可爱版右侧悬浮qq在线客服代码
    在线咨询 x
    有什么可以帮到您
    点击咨询
    -粤ICP备13040473号-2