.
  • 作者:city7cc
  • 积分:4065
  • 等级:专家教授
  • 2021/7/9 17:13:43
  • 中国面包师贴吧-楼主(阅:1731/回:0)利用LC振荡器控制晶闸管开闭产生中频信号的中频感应炉

    利用LC振荡器控制晶闸管开闭产生中频信号的中频感应炉

    利用LC振荡器控制晶闸管开闭产生中频信号的中频感应炉
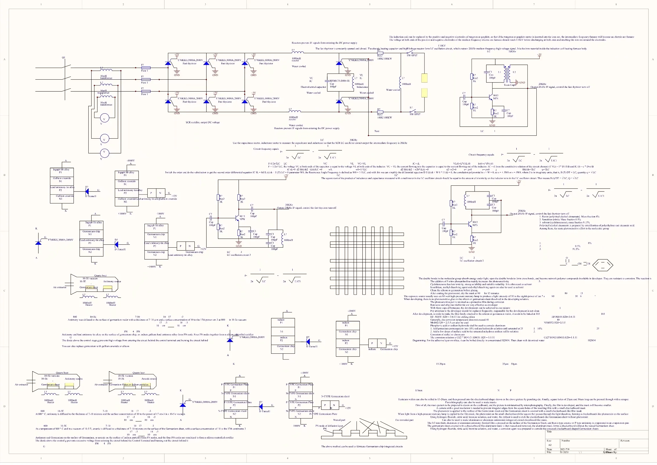
    一般中频感应炉是一种将工频50HZ交流电转变为中频(300HZ以上至20K HZ)的电源装置,把三相工频交流电,整流后变成直流电,再把直流电变为可调节的中频电流,供给由电容和感应线圈里流过的中频交变电流,在感应圈中产生高密度的磁力线,并切割感应圈里盛放的金属材料,在金属材料中产生很大的涡流。下面介绍一种利用晶闸管不断开闭来产生中频信号的中频感应炉。这种中频感应炉利用快速晶闸管形成的硅堆将工频交流380V电压变成直流450V电压,在经过电抗器滤波后,经过快速晶闸管整流后,进入由电热电容器和电感组成的LC振荡电路。电热电容器和电感并联,前后端分别和两个快速晶闸管串联在一起。根据基尔霍夫定律这个LC振荡电路的频率为f=1/2π√LC以LC并联电路为例,电容两端的电压VC等于电感两端的电压VL:VC=VL流入电容的电流等于流出电感的电流:iC=-iL从电路元件的本构关系可知VL(t)=L*d iL/dt并且ic(t)=c*dVc/dt调换顺序并进行代换得到二阶微分方程iC-iL=0d2 Il(t)/dt2 +iL(t)/LC =0参数w0,谐振角频率定义为
    w0=1/√LC利用这个可以简化微分方程d2 Il(t)/dt2 + w20*iL(t) =0相关多项式是s2+w2=0因此s=+jw0或者说s=-jw0其中j为虚数单位也就是说Il(t)/dt=√LC电量q=√LC用万用表测量LC振荡电路中的电感和电容的乘积的开方应该等于LC振荡电路中电感导线上的电量。同时要想电热电容和电感器并联的LC振荡电路产生中频振荡电压,必须控制快速晶闸管不断开启或关闭。当快速晶闸管开启时,从电抗器出来的直流电源对电热电容器充电,电感器上的电流变小。当快速晶闸管关闭时,从电抗器出来的电热电容器放电电,电感器上的电流变大。这样由于快速晶闸管不断快速的关闭开启,就会在电热电器容器两端形成一个中频高压电源。这个电源通过大功率电阻直接连接加热线圈,就会使加热线圈产生磁场,进而使加热线圈里面的铁料熔化。这个电源通过大功率电阻直接连接正负钨或石墨电极,就会使正负电极两端产生电弧,这个电弧就会使点击周围的铁矿石熔化。还要利用9013三极管和独石电容,电感组成的LC振荡电路产生中频20khz的信号控制晶闸管的控制端G,这个信号控制快速晶闸管不断开启或关闭,就会使电热电容和电感发生LC振荡。这个中频感应炉的电路资料下载网址是:链接:https://pan.baidu.com/s/1y7hY6tU-koiLJXfB3EbVEw ;提取码:fpld链接:https://pan.baidu.com/s/1qMRgLZzXi2Wm0rxNEzu5fQ ;提取码:eex3,https://share.weiyun.com/YLBIB7ez。它的电路图如下:

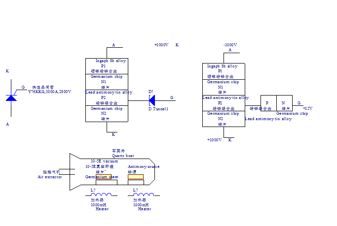
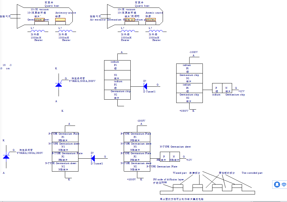
    快速晶闸管可以使用下面的方法制造。将锗片或硅片,锑源,放入石英舟中,加热800摄氏度,在10-5E真空环境下,将锑扩散到锗片表面7-10微米厚度,表面浓度10的17次方厘米-3。锗片表面的锑和铅锑锡合金,或者和铟镓铅锑合金形成PN节,4个PN节合在一起就组成了一个可控硅。控制级G上面的二极管防止电压过高进入控制端后面电路,烧坏后面电路。还可以用砷化镓,或硅片替换锗片。如下图所示:

    将锗片或硅片,锑源,放入石英舟中,加热800摄氏度,在10-5E真空环境下,将锑扩散到锗片表面7-10微米厚度,表面浓度10的17次方厘米-3。锗片表面的锑和锗片表面的砷,或铟粒表面的砷形成PN节,4个PN节合在一起就组成了一个可控硅。控制级G上面的二极管防止电压过高进入控制端后面电路,烧坏后面电路。如下图所示:
    用下面的方法可以制作锗片集成电路,或三极管。也可以将钽片压延至15-20μm,然后用冲模压成上图的棋盘状,最后用刮刀压穿25μm、50μm长的方孔。也可以采用光刻法,制造掩膜。首先将要制备的掩膜的图案画在纸板上,用缩微照相术将图片缩小照相,最后洗出胶卷,掩膜就会变小。为了防止最后洗出的有很小棋盘状掩膜的胶片的方孔边角不规则,需要分辨率很好的相机。将光致抗蚀剂涂抹到锗片表面,用有微小棋盘状的胶卷掩膜盖在锗片上面。用高压汞灯产生的光线照射胶卷掩膜,透过光线的小棋盘状方块上面的光致抗蚀剂就会分解,这样就会在这片表面形成棋盘状的光致抗蚀剂。用氟化氢,硝酸,溴溶液,和水配制成腐蚀剂腐蚀没有光致抗蚀剂的棋盘状锗片。再给覆盖有棋盘状铝制掩膜的锗片表面涂蜡,去掉;铝制掩膜,没有涂蜡的锗片就形成棋盘状。还可以用铝或锑化铝制作集成电路棋盘状掩膜。将0.5mm厚铝制或锑化铝制淹膜压紧在锗片表面,然后在蒸发皿里面,蒸发N型砷,或P型锑。用氟化氢,硝酸,溴溶液,和水配制成腐蚀剂腐蚀没有涂蜡的棋盘状锗片。光致抗蚀剂由三种成分组成:1.抗蚀剂(聚乙烯醇肉桂酸脂)。质量分数8%。2.增感剂(硝基卮)。质量分数0.5%。3.溶剂(环已酮),质量分数91.5%。聚乙烯醇肉桂酸脂是由聚乙烯加肉桂酸经酯化反应生成的。其中起感光作用的,主要是分子团。
    分子团中的双键在光照下吸收能量,把双键打开产生交键,变成不溶于显影液的网状高分子化合物,它们、能抗腐蚀。加入5-硝基卮主要是增加感光性能。环已酮的毒性小,溶解力强,挥发性适宜,常用来做溶剂。另外甲基溶纤剂,乙基溶纤也可以作为溶剂剂。涂胶前要对硅片或锗片做清洁处理,涂完感光胶,要对掩膜进行80摄氏度烘干15分钟。曝光源通常采用80瓦高压水银灯产生10的8次方勒克斯*秒的光强。显影时,硅片或锗片上没有感光的感光胶溶解在显影液里面。而感光部分保留下来作为腐蚀时的保护膜。丁酮和三氯化乙烯用来做显影液效果很好。用三杯丁酮逐杯轮换,1分钟内即可达到显影的目的。注意显影液要经常更换,否则显影不干净。显影后,为使留下的胶膜牢固的附在硅片或锗片上,需要在185摄氏度下进行烘烤。腐蚀二氧化硅用HF:NH4F:H20=3:6:11。腐蚀温度一般不超过40摄氏度。还可以用NH4HF2:H20=2:3.5。腐蚀铝应用磷酸或氢氧化钠。1,10%氢氧化钠水溶液里面加高锰酸钾至饱和,温度为25摄氏度。2.在无水亚硫酸钠饱和溶液里加几滴硫酸。腐蚀镍或铬,腐蚀液用CE2*SO4)3:HNO3:H20=1:1:11,去胶,对于二氧化硅上面的胶层,可直接放在浓H2SO4中煮开。然后用去离子水清洗。




    发帖须知:

    1,发帖请遵守《计算机信息网络国际联网安全保护管理办法》、《互联网信息服务管理办法》、 《互联网电子公告服务管理规定》、《维护互联网安全的决定》等法律法规。

    2,请对您的言论负责,我们将保留您的上网记录和发帖信息。

    3,在此发帖表示认同我们的条款,我们有权利对您的言论进行审核、删除或者采取其他在法律、地方法规等条款规定之内的管理操作。
    内容:
    验证: 验证码,看不清楚?请点击刷新验证码 * 匿名发表需要进行验证!
     
           
    中国面包师贴吧-中国烘焙师贴吧- 弹性深蓝色可爱版右侧悬浮qq在线客服代码
    在线咨询 x
    有什么可以帮到您
    点击咨询
    -粤ICP备13040473号-2