|
作者:zhangzhan
积分:1930
等级:博士研究生
2020/11/17 13:39:27
|
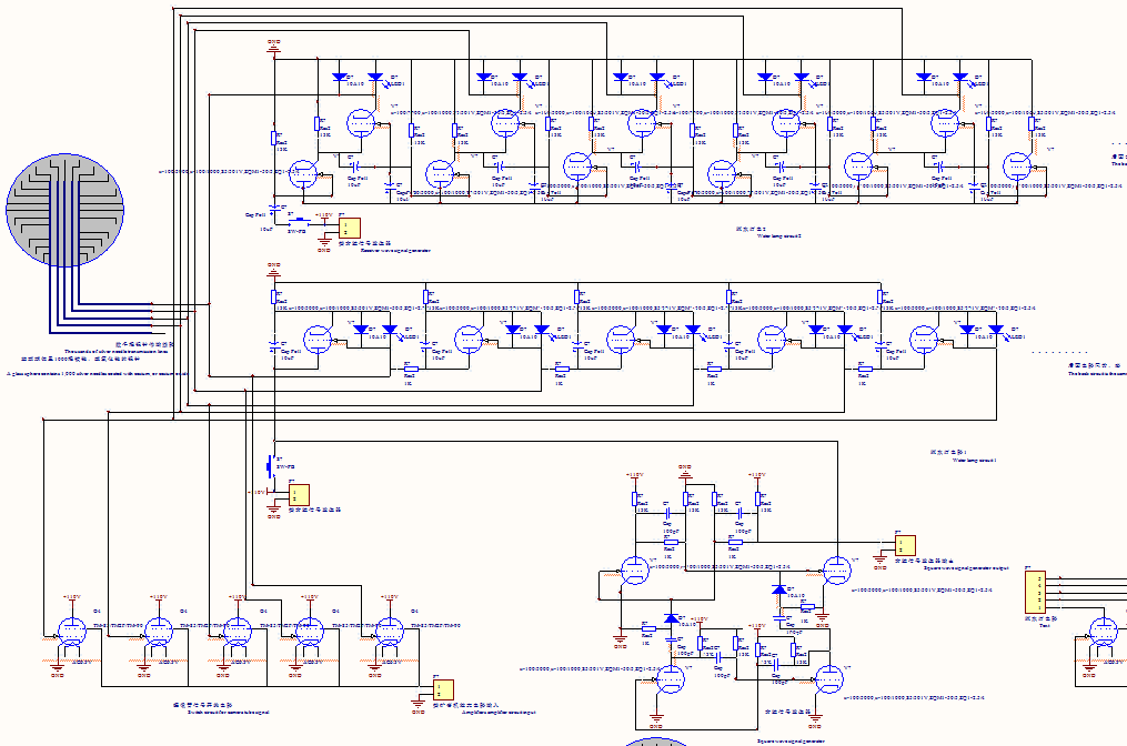
中国面包师贴吧-楼主(阅:1787/回:0)镀铯银针玻璃球摄像管镀铯银针玻璃球摄像管 镀铯银针玻璃球摄像管 普通显像管是平面的,摄像管通过锯齿波扫面信号采集图像信号。镀铯银针玻璃球摄像管是一种圆球体的摄像管,在它的中空的玻璃球里面圆球状密密麻麻排布着数千根针尖镀铯或氧化铯的银针。这些银针的针尖通过电镀镀着铯或氧化铯。银针除了针尖,表面涂着绝缘漆,防止针和针之间短路。铯在可见光线的照射下会产生光电子,形成图像信号。氧化铯在红外线的照射下会产生光电子,形成图像信号。电镀铯的配方如下,氰化铯41g/L,氰化钾40个/L,氢氧化钾11g/L,碳酸钾62g/L,碳酸钾7.9g/L,酒石酸钾钠15.2g/L,电流密度5-15A/英寸,温度48摄氏度。电镀氧化铯的配方如下,硝酸铵100g,硝酸钠10g,氧化铯10g,氨50ml,水1L,电压4.5V,电流密度55-120A/英寸,温度95摄氏度。还可以用铂替代铯,铯在可见光线的照射下会产生光电子,形成图像信号。电镀铯的配方如下,硝酸铵100g,硝酸钠10g,亚硝酸铂10g,氨50ml,水1L,电压4.5V,电流密度55-120A/英寸,温度95摄氏度。醇溶性酚醛树脂,45#变压器油,氨基硅油,羟基硅油,甲基硅油具有良好的绝缘作用。下面介绍银针绝缘漆的制作方法,这种绝缘漆分为4种,编号为E1,F1,G1,H1。E1绝缘漆的配制方法为,醇溶性酚醛树脂500g, 快干变压器绝缘漆1000ml,氨基硅油20g,羟基硅油20g,甲基硅油10g,200#溶剂油10g,氢化蓖麻油10g,氢化茶籽油10g,菜籽油10g,桐油10g,椰子油10g,基础油10g,80#机械油10g,吐温20(聚氧乙烯失水山梨醇单月桂酸酯)试剂5g,甘油10g,20g尿素,20g聚乙二醇4000,十二烷基二甲基苄基氯化铵10g,双葵钾二甲基氯化铵5g,辛基葵基氯化铵5g(Gemini季铵盐), 10ml乙醇, 10ml双氧水,10g蔗糖,亚甲基双甲基萘磺酸钠5g,二丙二醇二甲醚5g, 10gN甲基吡咯烷酮,二甲苯5g,2-甲基萘5g,丙二醇5ml,50ml的三乙醇胺,50ml的烯丙基缩水甘油醚,50ml的邻苯二甲酸二丁酯,放入2000ml搅拌器相互混合,静止72小时,得到的就是E1绝缘漆。F1绝缘漆的配制方法为,醇溶性酚醛树脂500g, 快干变压器绝缘漆1000ml,氨基硅油20g,羟基硅油20个,甲基硅油10个,200#溶剂油,氢化蓖麻油20g,氢化茶籽油20g,菜籽油10g,桐油10g,椰子油10g,基础油10g,80#机械油,硅烷偶联剂KH560试剂5g,丙二醇5ml,甘油10g,20g尿素,20g聚乙二醇4000,十二烷基二甲基苄基氯化铵10g,双葵钾二甲基氯化铵5g,辛基葵基氯化铵5g(Gemini季铵盐), 10ml乙醇, 10ml双氧水,10g蔗糖,亚甲基双甲基萘磺酸钠5g,二丙二醇二甲醚5g, 10gN甲基吡咯烷酮,二甲苯5g,2-甲基萘5g,丙二醇5ml,50ml的三乙醇胺,50ml的烯丙基缩水甘油醚,50ml的邻苯二甲酸二丁酯,放入2000ml搅拌器相互混合,静止72小时,得到的就是F1绝缘漆。 G1绝缘漆的配制方法为,醇溶性酚醛树脂500g, 快干变压器绝缘漆1000ml,氨基硅油20g,羟基硅油20个,甲基硅油10个,200#溶剂油,氢化蓖麻油20g,氢化茶籽油20g,菜籽油10g,桐油10g,椰子油10g,基础油10g,80#机械油,K12(十二烷基硫酸钠)试剂20g,甘油10g,20g尿素,20g聚乙二醇4000,十二烷基二甲基苄基氯化铵10g,双葵钾二甲基氯化铵5g,辛基葵基氯化铵5g(Gemini季铵盐),500ml去离子水,10ml乙醇, 10ml双氧水,10g蔗糖,亚甲基双甲基萘磺酸钠5g,二丙二醇二甲醚5g, 10gN甲基吡咯烷酮,二甲苯5g,2-甲基萘5g,丙二醇5ml,50ml的三乙醇胺,50ml的烯丙基缩水甘油醚,50ml的邻苯二甲酸二丁酯,放入2000ml搅拌器相互混合,静止72小时,得到的就是G1绝缘漆。 H1绝缘漆的配制方法为,醇溶性酚醛树脂500g, 快干变压器绝缘漆1000ml,氨基硅油20g,羟基硅油20个,甲基硅油10个,200#溶剂油,氢化蓖麻油20g,氢化茶籽油20g,菜籽油10g,桐油10g,椰子油10g,基础油10g,80#机械油,油酸钾皂试剂20g,甘油10g,20g尿素,20g聚乙二醇4000,十二烷基二甲基苄基氯化铵10g,双葵钾二甲基氯化铵5g,辛基葵基氯化铵5g(Gemini季铵盐), 10ml乙醇, 10ml双氧水,10g蔗糖,亚甲基双甲基萘磺酸钠5g,二丙二醇二甲醚5g, 10gN甲基吡咯烷酮,二甲苯5g,2-甲基萘5g,丙二醇5ml,50ml的三乙醇胺,50ml的烯丙基缩水甘油醚,50ml的邻苯二甲酸二丁酯,放入2000ml搅拌器相互混合,静止72小时,得到的就是H1绝缘漆。吐温20(聚氧乙烯失水山梨醇单月桂酸酯)试剂5g,K12(十二烷基硫酸钠)试剂,油酸钾皂试剂的HLB比较高,是阴离子表面活性剂,可以做助溶剂,可以使各种油相互溶解,同时平衡阳离子表面活性剂十二烷基二甲基苄基氯化铵10g,双葵钾二甲基氯化铵5g,辛基葵基氯化铵5g(Gemini季铵盐)是阳离子表面活性剂,可以做助溶剂,可以使各种油相互溶解,同时平衡阴离子表面活性剂乙醇,聚乙二醇,尿素,甘油,使分散剂可以将各种油相互溶解。醇溶性酚醛树脂, 快干变压器绝缘漆1000ml,氨基硅油,羟基硅油,甲基硅油具有良好的绝缘作用。银针采集完图像,把信号传递给流水灯电路。流水灯电路控制数千个流水灯,用银针替代流水灯,流水灯电路就会逐一使银针带高压4000V。这些银针也会逐一将信号传递给开关电路,开关电路控制输出一路信号到扩音机放大电路。扩音机放大电路将信号放大后传给给输出开关电路,输出开关电路在流水灯电路的控制下将信号传递给显像管中的数千根铜针,这些铜针的针尖上涂着荧光粉硫化锌。输出开关电路顺序点亮这些铜针针尖上面的硫化锌,就会在中空玻璃球显像管表面形成摄像管采集的图像。这些铜针除了针尖表面上面都涂着绝缘漆。荧光粉的成分还可以是矽酸锌(锰),硫化锌(铜或银),矽酸锌铍(锰),硫化锌(银),钨酸钙(钨),硫化锌硫化镉(银),硫化锌硫化锌镉,氯化钾,(锌,镁)氟,矽酸镁(锰),氧化锌,矽酸镁钙(铈)。铜,银有激活荧光粉的作用,适合于做发光体的导体。上面摄像管的原理图下载网址是链接:https://share.weiyun.com/pfaCOIEc,链接:https://pan.baidu.com/s/1Mf7b9ZcTmgfxxxtQtE08Sg ;提取码:i12f 原理图如下:
  
|
 |