.
  • 作者:city7cc
  • 积分:4065
  • 等级:专家教授
  • 2021/3/31 20:22:46
  • 中国面包师贴吧-楼主(阅:1267/回:0)能计算对数函数、指数函数和幂函数的模拟计算机

    能计算对数函数、指数函数和幂函数的模拟计算机


    能计算对数函数、指数函数和幂函数的模拟计算机

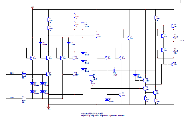
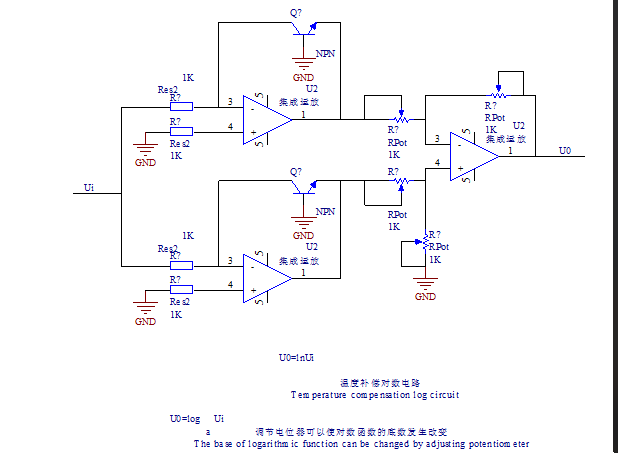
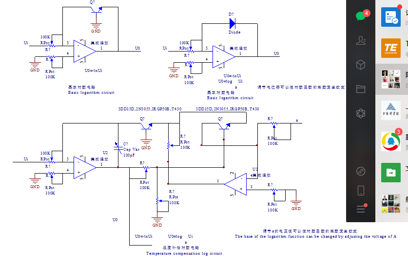
    在对数函数y=loga xa>0,a1,x>0)中,自变量x和因变量y之间是对数关系,就是ay次方的计算结果是x。现代模拟电路中,可以使用集成运算放大器的对数计算电路,求解对数函数。电路下载网址,链接:https://pan.baidu.com/s/1ra5dI0cQKDRR5KCs1fIfqA

    提取码:ydd7

    https://share.weiyun.com/lfaAK6sR

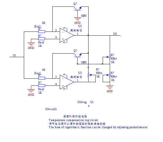
    ,对数函数计算电路电路如下图所示。

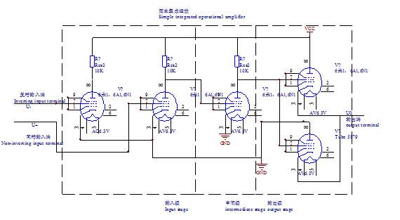
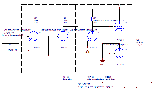
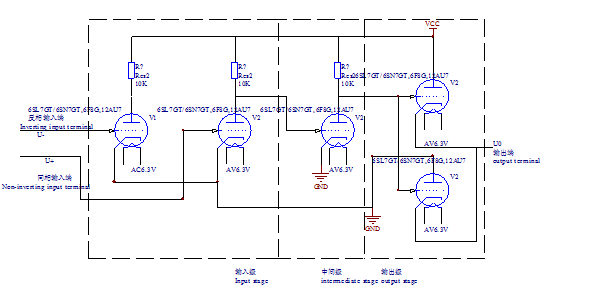
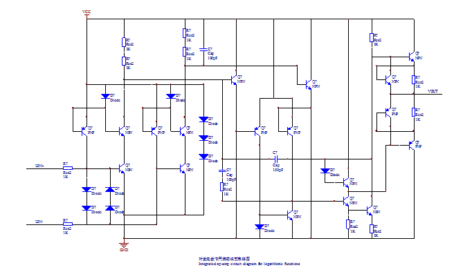
    其中集成运算放大器的电路如下所示

    计算lgx+lg(x-3)=1,可以先计算lgx,再计算lg(x-3),计算lg(x-3)时,先减法器计算x-3,就是用减法器将表示x的电压,和表示3的电压DC3V相减,再用对数计算电路计算对数lg(x-3),最后将lgxlg(x-3)用加法器相加,用表示x的电源的电位器调节电位器使的x输出不断变化,用电压表测量lgxlg(x-3)相加的结果是DC3v,电流是100mA,此时x输出得电压值就是方程的解。

    在上面电路中,DC1V,100mA表示数字1DC,3V,100mA表示数字3,就是电压值是多少,它代表的数字就是多少。x用不断变化,电压值不确定来表示,

    减法器电路如下所示


    加法器电路如下所示。


    表示x的电源的电路如下图所示


    整个方程的电路原理图如下图所示


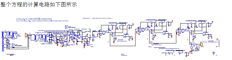
    整个方程的计算电路如下图所示


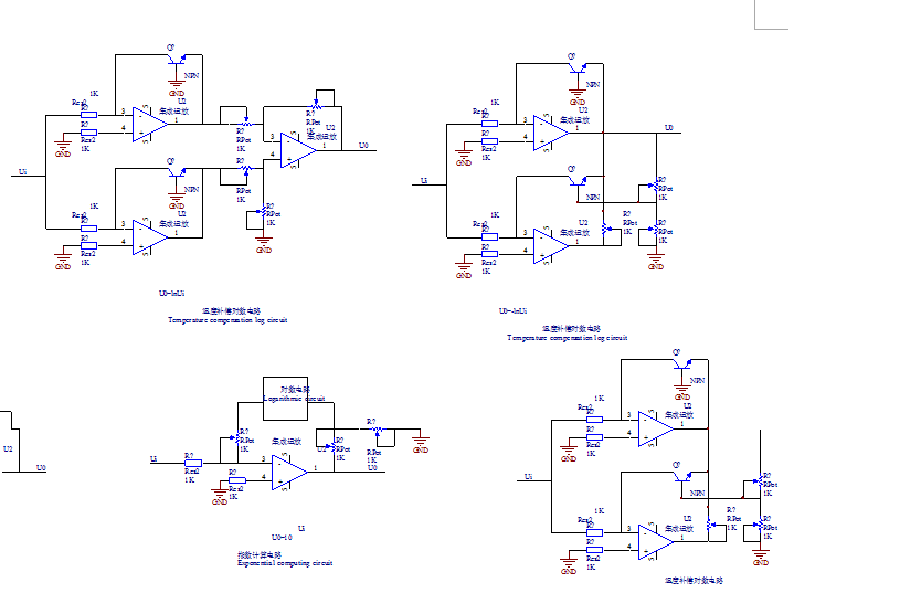
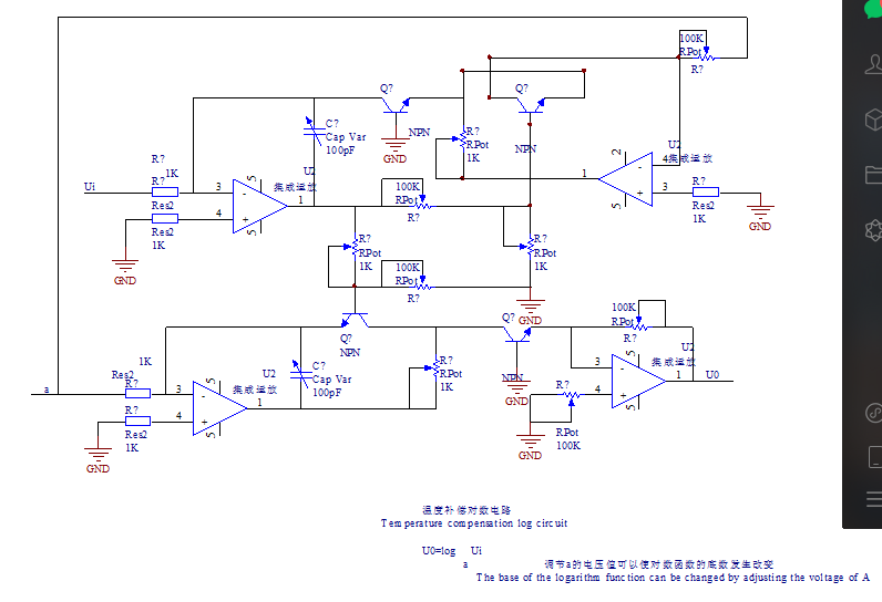
    计算y= log1/2 x -1可以先计算log1/2 x,用对数计算电路计算对数log1/2 x,最后将lgxlog1/2 x1用减法器相减,再用开方电路将log1/2 x -1开方,用表示x的电源的电位器调节电位器使的x输出不断变化,用电压表测量log1/2 x1相减的结果是y,电流是100mA,此时y输出得电压值就是方程的图像。

    可以调节对数电路的电位器,使对数函数的底数a发生改变,例如将上面的底数变为1/2

    整个方程的电路原理图如下图所示


    整个方程的计算电路如下图所示


    计算y=log3 x,用对数计算电路计算对数log3x,用电压表测量log3 x的结果是y,电流是100mA,此时y输出得电压值就是方程的图像。

    可以增加对数电路的方式,使对数函数的底数a发生改变,例如上面电路使用3个对数计算电路来使底数变成3

    整个方程的电路原理图如下图所示


    整个方程的计算电路如下图所示


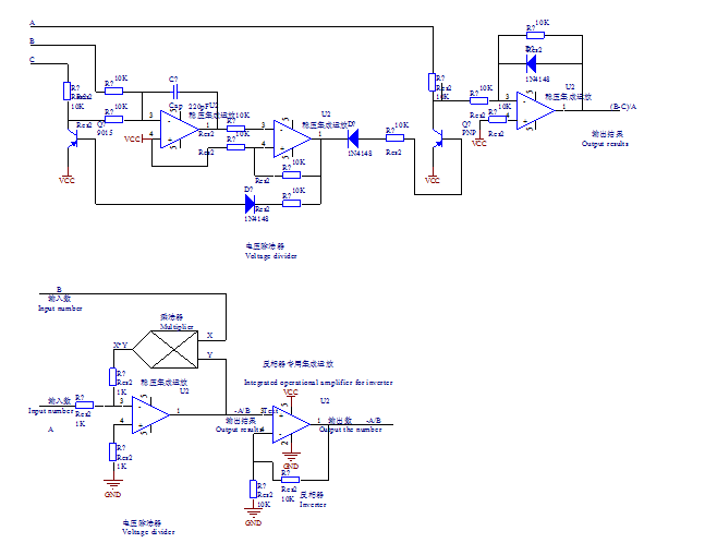
    计算2logx25+log25x=1,可以先计算logx25,再计算log25x,计算log25x时,先用对数计算电路计算logx25,就是用对数计算电路将表示底数x的电压DCxV和表示指数25的电压DC25V做对数运算,再用乘法器将表示正数2的电压DC+2Vlogx25相乘得2logx25,再用对数计算电路计算log25x,就是用对数计算电路将表示底数25的电压DC+25V和表示指数x的电压DCxV做对数运算,再用乘法器将表2logx25log25x相加得2logx25+log25x

    用表示x的电源的电位器调节电位器使的x输出的电压值不断变化,用电压表测量2logx25log25x相加的结果是DC1v,电流是100mA,此时x输出得电压值就是方程的解。

    在上面电路中,DC1V,100mA表示数字1DC,3V,100mA表示数字3,就是电压值是多少,它代表的数字就是多少。x用不断变化,电压值不确定来表示。

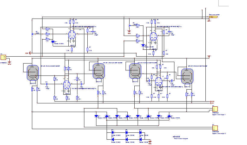
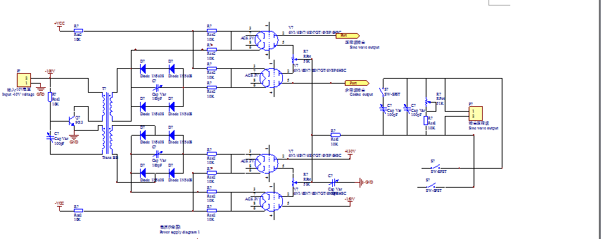
    电路的电源原理图如下所示


    整个方程的电路原理图如下图所示


    整个方程的计算电路如下图所示

    x


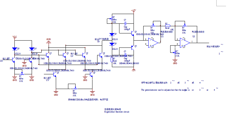
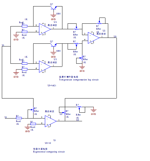
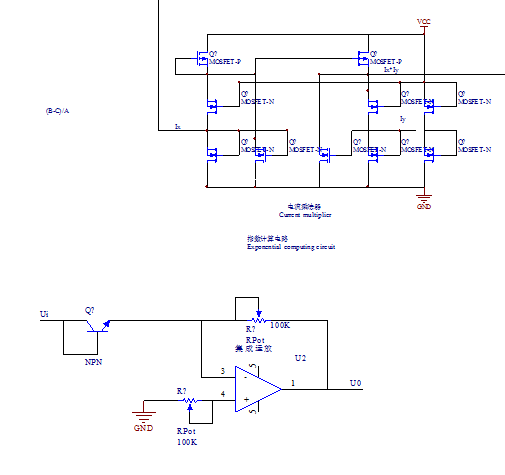
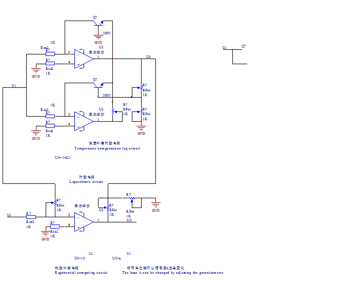
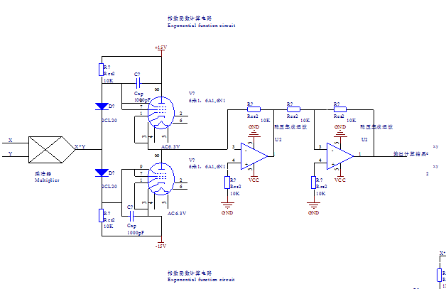
    在指数函数y= a   (a>0,a1,xR) 中,自变量x和因变量y之间是指数关系,就是ax次方的计算结果是y。现代模拟电路中,可以使用集成运算放大器的指数计算电路,求解指数函数。由于指数值随着自变量x的增加,会变得很大,例如,62次方和3次方都很小,但是它的6次方,7次方就会变得很大,这就需要把相同几个指数电路连接到一起,组成一个放大电路,才能满足底数a增大指数变得很大的情况。

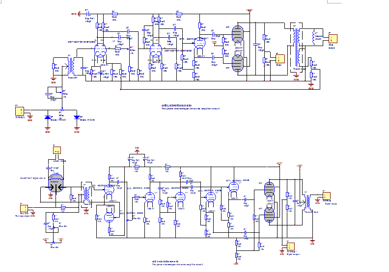
    指数函数计算电路电路如下图所示。


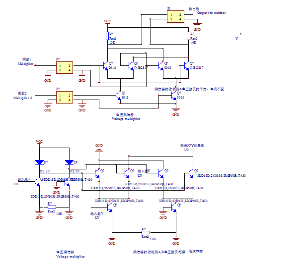
    电压乘法器

    电压减法器


    电压加法器


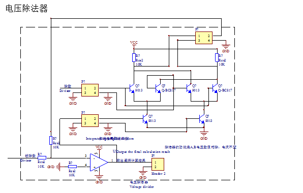
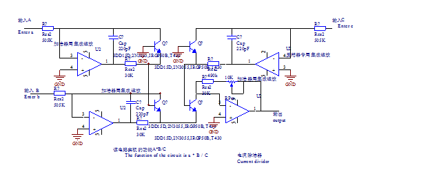
    电压除法器

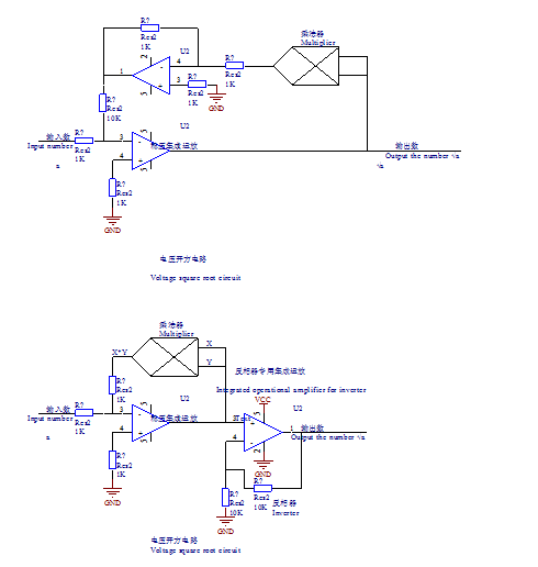
    电压开方电路

    电压开立方电路


    电压开五次方电路


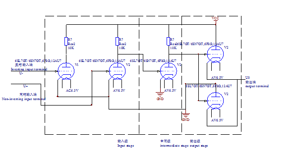
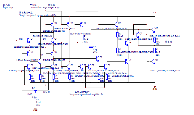
    集成运放电路

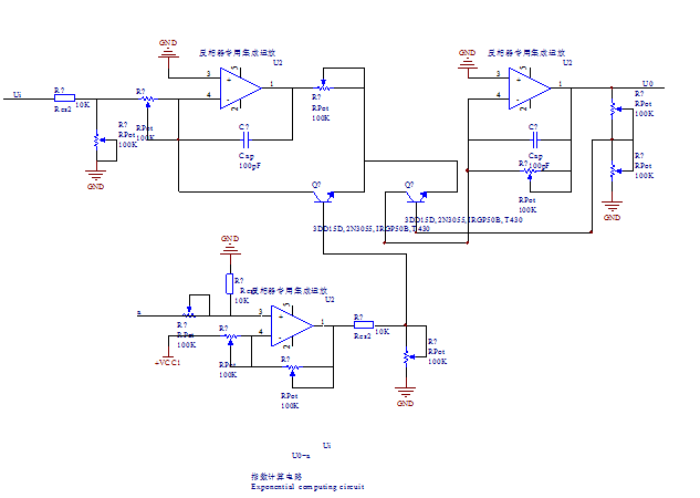
    计算        5-4    ,   可以先计算4    ,用指数计算电路计算4    ,就是用指数计算电路将表示底数4的电压DC+4V和表示指数x的电压DCxV做指数运算,再用减法器将表

    示正数5的电压DC+5V和4   相减得5-4   ,再用开平方电路电路计算  5-4    ,再用除

    法电路将表示正数1的电压DC+1V和  5-4   相除得  5-4   ,

    用电压表测量电路最后输出的电压,这个电压值就是y的值,它随x的值变化而变化。

    在上面电路中,DC1V,100mA表示数字1,DC,3V,100mA表示数字3,就是电压值是多少,它代表的数字就是多少。x用不断变化,电压值不确定来表示。

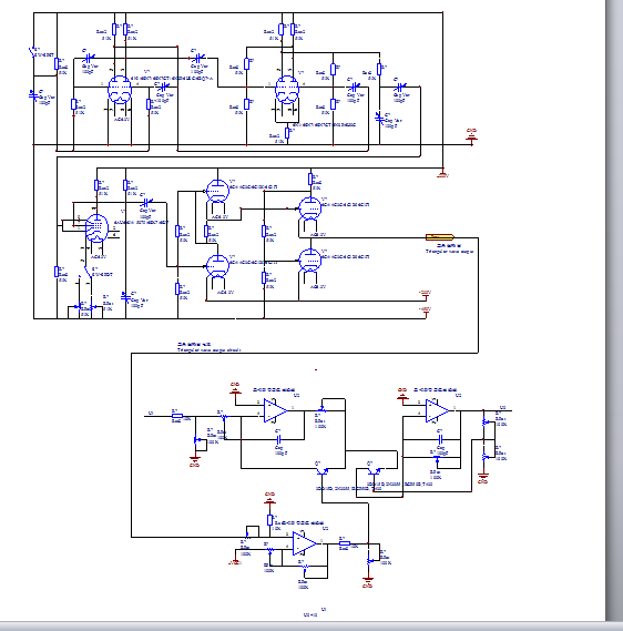
    上面电路的原理图如下所示

    上面电路的电路图如下所示

    计算  y=3    , 可以先指数计算电路计算3   ,就是用指数计算电路将表示底数3的电压DC+3V和表示指数x的电压DCxV做指数运算。

    用电压表测量电路最后输出的电压,这个电压值就是y的值,它随x的值变化而呈指数变化。

    在上面电路中,DC1V,100mA表示数字1,DC,3V,100mA表示数字3,就是电压值是多少,它代表的数字就是多少。x用不断变化,电压值不确定来表示。

    电路采用二级指数电路相互连接来增大指数值的方式来计算指数。

    上面电路的原理图如下所示。

    上面电路的电路图如下所示

    计算  y=56    , 可以先指数计算电路计算56   ,就是用指数计算电路将表示底数56的电压DC+56μV和表示指数x的电压DCxμV做指数运算。

    用电压表测量电路最后输出的电压,这个电压值就是y的值,它随x的值变化而呈指数变化。

    在上面电路中,DC1μV,100mA表示数字1,DC,3μV,100mA表示数字3,就是电压值是多少,它代表的数字就是多少。x用不断变化,电压值不确定来表示。

    电路采用多级指数计算电路,同相比例放大电路,差分跨导放大电路,乘法电路增大指数值的方式来计算指数,因为56的4次方,5次方的值很大,所以电路中用DC1μV表示数字1,用DC10μV表示数字10,例如56的5次方是550731776,当x是+5uV,a是+56uV时,指数计算电路最后的输出是540V,最后输出这个指数值是一个近似值。

    上面电路的原理图如下所示

    上面电路的电路图如下所示

    计算  y=138   , 可以先指数计算电路计算138   ,就是用指数计算电路将表示底数138的电压DC+138μV和表示指数x的电压DCxμV做指数运算。

    用电压表测量电路最后输出的电压,这个电压值就是y的值,它随x的值变化而呈指数变化。

    在上面电路中,DC1μV,100mA表示数字1,DC,3μV,100mA表示数字3,就是电压值是多少,它代表的数字就是多少。x用不断变化,电压值不确定来表示。

    电路首先将DCXμV,DC138μV经过电压除法器进行除法运算,得到一个斜率变化的直线函数。再将上面的信号经过3级集成运放放大。最后经过指数函数发生器,将信号变为指数函数输出。例如计算138,首先将DC138μV,DC8μV进行除法运算,算出它们之间的比值17.25μV。再将这个比值经过同相放大器放大后,再经过指数发生电路,变成指数计算结果,再利用电压比较器,当结果大于1V,即计算结果大于1000时,结果减去1000,再进行指数电路计算。再将这个比值经过同相放大器放大后,再经过指数发生电路,变成指数计算结果,再利用电压比较器,当结果大于10V,即计算结果大于10000时,结果减去10000,再进行指数电路计算。再将这个比值经过同相放大器放大后,再经过指数发生电路,变成指数计算结果,再利用电压比较器,当结果大于100V,即计算结果大于100000时,结果减去100000,再进行指数电路计算。再将这个比值经过同相放大器放大后,再经过指数发生电路,变成指数计算结果,再利用电压比较器,当结果大于1000V,即计算结果大于1000000时,结果减去1000000,再进行指数电路计算。

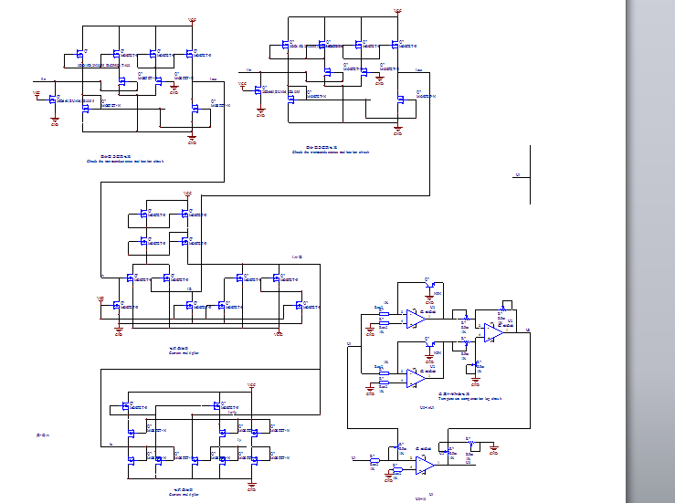
    上面电路的原理图如下所示

    上面电路的电路图如下所示

    计算  y=5   , 可以先指数计算电路计算5   ,就是用指数计算电路将表示底数3的电压DC+3μV和表示指数x的电压DCxμV做指数运算。

    用电压表测量电路最后输出的电压,这个电压值就是y的值,它随x的值变化而呈指数变化。

    在上面电路中,DC1μV,100mA表示数字1,DC,3μV,100mA表示数字3,就是电压值是多少,它代表的数字就是多少。x用不断变化,电压值不确定来表示。

    电路采用三级指数电路相互连接来增大指数值的方式来计算指数。

    上面电路的原理图如下所示。

    上面电路的电路图如下所示

    计算  7   =   343  方程的解 ,先给方程左右两边同减上     343 ,方程变为  

    7   -    343  =0

    这时用指数计算电路计算 7   ,就是用指数计算电路将表示底数7的电压DC+7μV和表示

    指数x的电压DCxμV做指数运算。然后用开方五次方电路计算   7   。

    再用指数计算电路计算   343   ,就是用指数计算电路将表示底数343的电压DC+343μV

    和表示指数x的电压DCxμV做指数运算。然后用开方电路计算    343   。

    最后用减法器将   7    减去   343 。

    最后用电压表测量电路最后输出的电压,这个电压随x的值变化而呈指数变化,当这个电压值是0时,X输出得电压值就是方程的根。

    开五次方电路由三个开平方电路依次相连组成,调节电位器可以将三个开平方电路变成一个开五次方电路。它得到的计算结果是一个近似值。

    在上面电路中,DC1μV,100mA表示数字1,DC,3μV,100mA表示数字3,就是电压值是多少,它代表的数字就是多少。x用不断变化,电压值不确定来表示。

    电路采用三级指数电路相互连接来增大指数值的方式来计算指数。

    上面电路的原理图如下所示。

    上面电路的电路图如下所示。

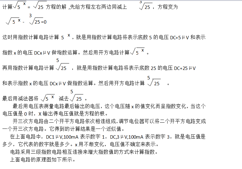
    计算  5   =   25 方程的解 ,先给方程左右两边同减上       25 ,方程变为  

    5   -    25 =0

    这时用指数计算电路计算 5   ,就是用指数计算电路将表示底数5的电压DC+5μV和表示

    指数x的电压DCxμV做指数运算。然后用开方电路计算   5   。

    再用指数计算电路计算   25  ,就是用指数计算电路将表示底数25的电压DC+25μV

    和表示指数x的电压DCxμV做指数运算。然后用开方电路计算    25   。

    最后用减法器将   5    减去   25 。

    最后用电压表测量电路最后输出的电压,这个电压随x的值变化而呈指数变化,当这个电压值是0时,X输出得电压值就是方程的根。

    开三次方电路由二个开平方电路依次相连组成,调节电位器可以将二个开平方电路变成一个开三次方电路。它得到的计算结果是一个近似值。

    在上面电路中,DC1μV,100mA表示数字1,DC,3μV,100mA表示数字3,就是电压值是多少,它代表的数字就是多少。x用不断变化,电压值不确定来表示。

    电路采用三级指数电路相互连接来增大指数值的方式来计算指数。

    上面电路的原理图如下所示。

    上面电路的电路图如下所示。

    在幂函数y=x   (a∈R)其中a为常数,自变量x和因变量y之间是幂函数关系,就是x的a次方的计算结果是y。现代模拟电路中,可以使用集成运算放大器的幂函数计算电路,

    求解幂函数。用乘法器和开方电路,可以实现任何幂函数,例如,x    可以用乘法器将

    x和x相乘,再用乘法器将x    和x相乘。x   可以用乘法器将

    x和x相乘,得x   ,再用2个开方电路组成的开立方电路把x    开立方,得x    .

    计算f(x)= x + 3x    , 可以先计算x  ,可以用乘法器将

    x和x相乘,得x   ,再用2个开方电路组成的开立方电路把x    开立方,得x    .

    再用乘法器将x    和3相乘, 得3x    ,再用加法器将x和3x    相加,得到最后的电压输出f(x)。

    用表示x的电源的电位器调节电位器使的x输出不断变化,此时f(x)输出得电压值就是方程的图像。还可以示波器替代电压表测量f(x)的值,用绘图仪替代电压表,可以描绘出函数的图像。

    整个方程的电路原理图如下图所示。

    上面电路的电路图如下所示。

    计算f(x)= 2x       + x    , 可以先计算x  ,  可以用乘法器将

    x和x相乘,得x   ,可以用乘法器将x    和x    相乘,得x    , v,再用1除以x    

    得x       ,再用乘法器将2和x     相乘得2x    , 再用开方电路将x开方得x     ,

    再用1除以x    得x   。再用加法器将2x      和x     相加,得f(x) ,

    用表示x的电源的电位器调节电位器使的x输出不断变化,此时f(x)输出得电压值就是方程的图像。还可以示波器替代电压表测量f(x)的值,用绘图仪替代电压表,可以描绘出函数的图像。

    1.绘图仪探针由铜针组成安装在X轴,Y轴的轨道上,X轴受电磁铁A,电磁铁B的磁场作用,在X轴移动,Y轴在电磁铁C,电磁铁D的磁场作用下,在Y轴移动。2.绘图探针接通有DC24V,100ma电流,它和DC24V电源之间有电阻10K,它在X轴磁场和Y轴磁场的作用下沿X轴或Y轴移动,在下平面上绘制出f(x)做Y轴和x做X轴的平面坐标图像。3,电磁铁A,电磁铁B上面接上DC xV,100mA,电源,当X值增大时,它的磁场增大,当X值减小时,它的磁场减小。4,电磁铁C,电磁铁D上面接上DC f(x)V,100mA,电源,当f(x)值增大时,它的磁场增大,当f(x)值减小时,它的磁场减小。5,绘图铜针在X轴上面的移动量由方程式的x的数值决定,绘图铜针在Y轴上面的移动量由方程式的f(x)的数值决定。6.绘图仪绘图针绘制的是x轴是函数x值,Y轴是函数f(x)的平面图像。7.绘图仪铜制绘图针末端有墨水,它在白纸上面可以绘制线条,随着绘图针的移动,就会在白纸上面绘制出函数的图像。

    整个方程的电路原理图如下图所示。

    上面电路的电路图如下所示。

    绘图仪电磁铁驱动放大电路如下图所示

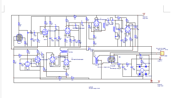
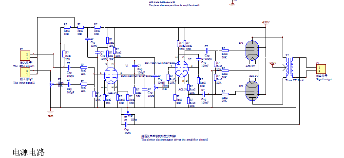
    电源电路





    发帖须知:

    1,发帖请遵守《计算机信息网络国际联网安全保护管理办法》、《互联网信息服务管理办法》、 《互联网电子公告服务管理规定》、《维护互联网安全的决定》等法律法规。

    2,请对您的言论负责,我们将保留您的上网记录和发帖信息。

    3,在此发帖表示认同我们的条款,我们有权利对您的言论进行审核、删除或者采取其他在法律、地方法规等条款规定之内的管理操作。
    内容:
    验证: 验证码,看不清楚?请点击刷新验证码 * 匿名发表需要进行验证!
     
           
    中国面包师贴吧-中国烘焙师贴吧- 弹性深蓝色可爱版右侧悬浮qq在线客服代码
    在线咨询 x
    有什么可以帮到您
    点击咨询
    -粤ICP备13040473号-2